网站首页
公司介绍
钢琴品牌
公司活动
钢琴比赛
钢琴知识
售后中心
公司简介
品牌故事
博兰斯勒简介
舒曼简介
华星简介
荣誉资质
博兰斯勒
海斯勒
欧米勒
塞勒
舒曼
华星电钢琴
新闻动态
师资培训
美联邦考级
美国菲伯尔
音乐会
欧米勒大赛
隆尼施钢琴大赛
威斯巴登比赛
钢琴课堂
选琴用琴
售后服务
联系方式
钢琴比赛
博兰斯勒国际音乐节
德国欧米勒大赛
德国威斯巴登比赛
详情介绍
首页
>>
德国欧米勒大赛
>>
钢琴比赛
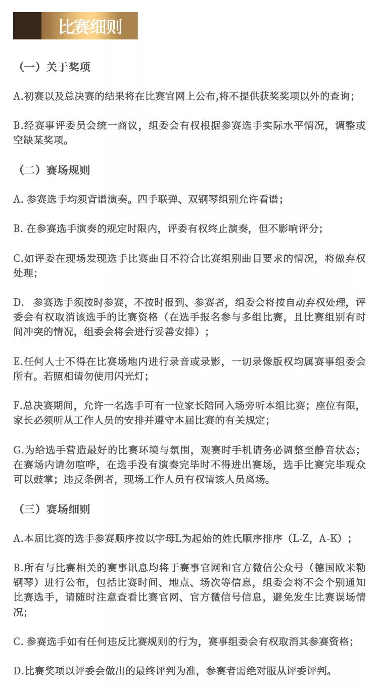
2021第7届德国欧米勒(青岛)国际钢琴公开赛烟台赛区开始报名!
2021/1/29 8:49:53
上一篇:
烟威权威导师领衔评审!第7届德国欧米勒国际钢琴公开赛(烟台赛...
| 下一篇:
获奖名单|第六届德国欧米勒国际钢琴公开赛烟威赛区圆满落幕!
|
返回列表